更换背景 | 网站支持IPv6 | 无障碍 进入适老模式 长者专区
收起
您当前的位置: 首页 > 五公开 > 结果公开
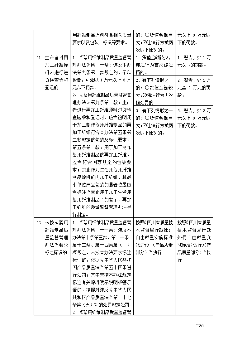
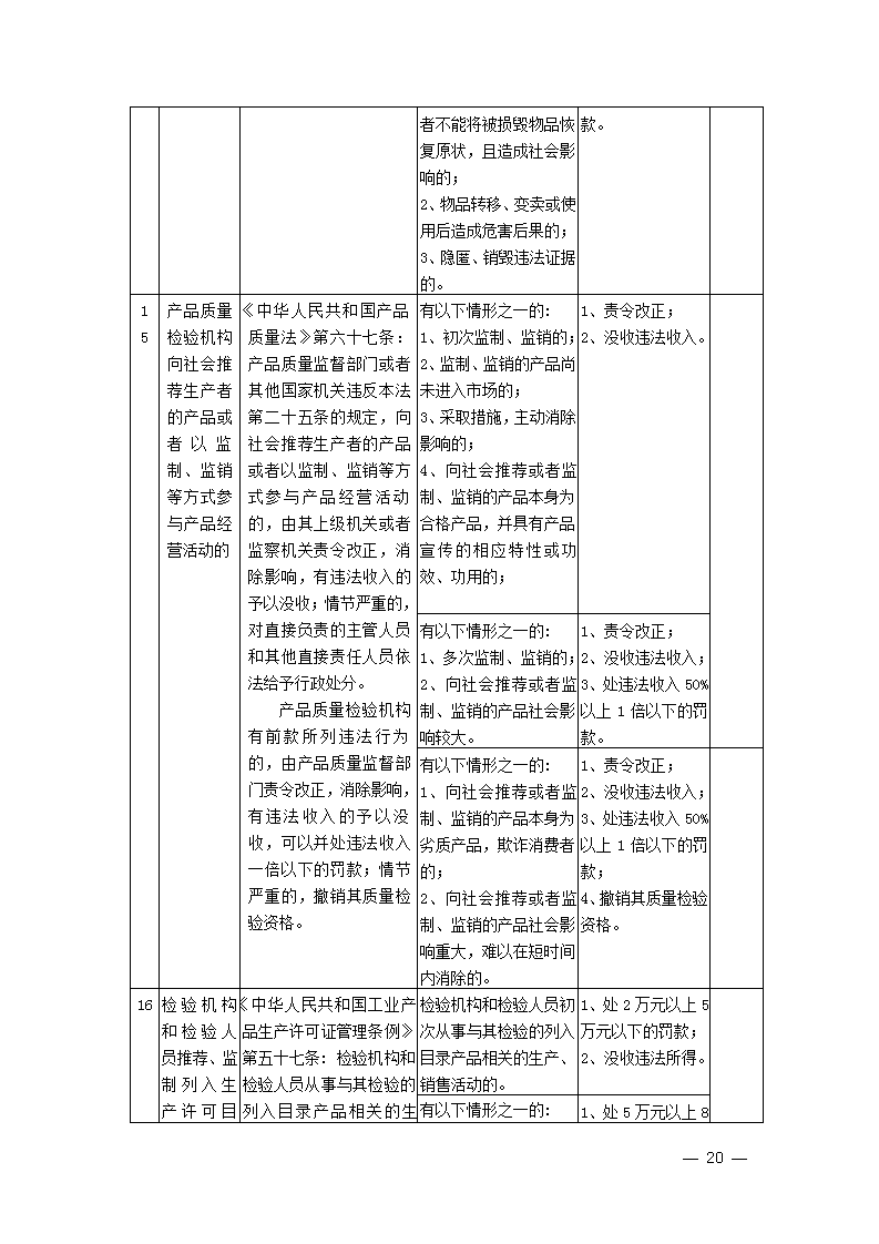
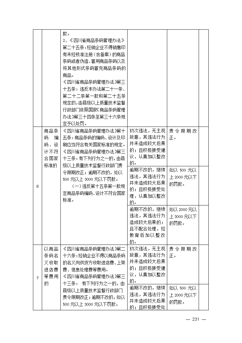
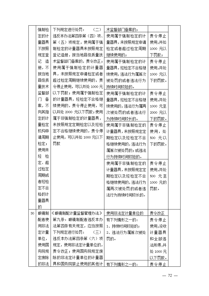
峨眉山市质量技术监督管理局关于转发《四川省质量技术监督行政处罚裁量权适用规则》和《四川省质量技术监督行政处罚裁量标准》的通知
发布时间: 2014-11-11     来源: 峨眉山市质量技术监督管理局
打印 分享到:












































































































































































































































扫一扫在手机打开当前页

主办:峨眉山市人民政府办公室      技术电话:0833-5521607

网站标识码:5111810008             蜀ICP备05015831号-1         备案图标 川公网安备 51118102000149号

网站声明 | 联系我们 | 网站地图